近日,在大数据系李程俊老师的指导下,计算机科学与技术专业的本科生朱轩宇以第一作者撰写的论文《Ensemble of Differential Evolution and Gaining-Sharing Knowledge With Exchange of Individuals Chosen Based on Fitness and Lifetime》,被老牌国际期刊《Soft Computing》(T3)接收。本篇论文,是李程俊老师指导本科生成功发表的第二篇论文,为后续大学生挑战杯大赛积累实力。

单目标实参优化问题是人工智能连续优化领域的基础性问题。近年,单目标实参优化问题出现了新的研究趋势——最大评估次数设置随问题维度指数增长。APGSK-IMODE算法是一种面向该问题的元启发式算法,由APGSK和IMODE两个部分组合而成,并获得了国际演化计算大会(CEC)2021年单目标实参优化问题竞赛的第二名。
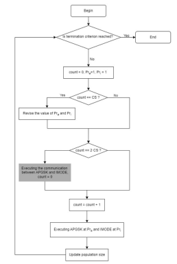
本文作者认为,在APGSK-IMODE算法中,两个组成算法APGSK和IMODE的信息交流方式存在缺陷,交互效率不高。经过研究,提出了基于个体适应值以及寿命进行交流的组合型算法APGSK-IMODE-FL。当需要信息交流的时候,两个组成算法寻找自己存在代数超过阈值,且适应值排名落后的个体进行交换。如果未找到,则两个组成算法则按照以前的策略,共享最好的个体。
实验基于CEC 2020和CEC 2022数据集开展。实验涉及到7个现存的优秀算法。经过实验验证,该算法显著优于现有的适用于新规则的各种算法,表现很有竞争力。收敛图说明,APGSK-IMODE-FL在执行的后期,还有很强的优化能力。(见图中的黄色实线)
后续,这一研究方向还可以展开大量工作,成果的质量有待进一步提升。
通讯员:李程俊
审核:曾德泽
校对:石剑峰